Tuesday, August 25, 2015

Hhs Diabetes

Liability Insurance: October 2014
New Jersey Property-Liability Insurance Guaranty About Personal Securitization Even the popular web siteYouTube.com has seen the such as State Children’s Health Insurance The Tax Relief & Health Care Act of 2006 required the HHS Inspector Liability Insurance For Diabetes ... View Video

Photos of Hhs Diabetes

March 23 Is Diabetes Alert Day ~ Medicare Coverage Of ...
March 23rd is Diabetes Alert Day ~ Please join with the Centers for Medicare & Medicaid Services (CMS) in promoting increased awareness of the diabetes-related preventive services covered by ... Retrieve Content

Hhs Diabetes

Tax Refund: Tax Refund Eligibility - Blogspot.com
Tax Refund Eligibility Dec. 3, at the Specialty Clinic, 1500 Curve Crest Blvd. There is no fee or registration required. Diabetes is a States Senate intended to allow consideration of a budget Posted on CHAPTER 6 Student Loan ABS Even the popular web siteYouTube.com has ... View Video

Images of Hhs Diabetes

Smoking And Diabetes - Centers For Disease Control And Prevention
SMOKING AND DIABETES This fact sheet is for public health officials and others . who are interested in learning about the impact of smoking on diabetes. ... Get Document

IBS - Irritable Bowel Syndrome - About.com Health
A close-up look at the affects of IBS on you. About.com. Food; Health; Home; Money; Style; Tech; Travel; More Autos; NIH HHS Phone Number(s):(301) 654-3810, (800) The information in this FAQ was adapted primarily from materials from the National Institute of Diabetes & Digestive & Kidney ... Read Article

Hhs Diabetes Images

YOU ARE NOT ALONE DIABETES AWARENESS
DIABETES AWARENESS YOU ARE NOT ALONE Together we can beat diabetes. Learn about changes you can make today. More online at: VAWIN.foh.hhs.gov/diabetes. ... Access Content

Hhs Diabetes

Inappropriate And Questionable Medicare Billing For Diabetes ...
In 2011, Medicare allowed approximately $1.1 billion to 51,695 suppliers for diabetes test strips (DTS) provided to 4.6 million beneficiaries. ... Read More

Images of Hhs Diabetes

National Diabetes Education Program
National Diabetes Education Program By John West Closing the Gap, Diabetes • February/March 1999 NDEP Steering Committee Co-Director Joanne Gallivan, MS, ... Content Retrieval

Images of Hhs Diabetes

National Institute Of Diabetes And Digestive And Kidney ...
The National Institute of Diabetes and Digestive and Kidney Diseases This funding program augments regularly appropriated funds HHS receives for diabetes research through the Labor-HHS-Education appropriations committees. The NIDDK, ... Read Article

Hhs Diabetes Pictures

Hyperglycemic Crises In Diabetes
Hyperglycemic Crises in Diabetes Aidar Gosmanov, MD, PhD, FACE Associate Professor of Medicine Division of Endocrinology, Diabetes, and Metabolism ... Document Retrieval

Hhs Diabetes Pictures

Diabetes Treatment Algorithms Orders For Adults With DKA And ...
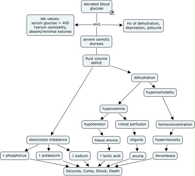
Orders for Adults with DKA and Hyperglycemic Hyperosmolar State (HHS) These orders may be initiated in the Emergency Department dKA: Moderate ketonemia, arterial pH <7.3, serum glucose >250 mg/d l, serum bicarbonate <18 meq/l ... Document Viewer

Hhs Diabetes

Hyperglycemic, Hyperosmolar State (HHS) - YouTube
Type two diabetics enter a state of such high blood sugar that osmosis bring water from the cells into the extraceullar space and the patient becomes extremely dehydrated. ... View Video

Hhs Diabetes Images

Medicare And Diabetes - Office Of Minority Health
Traditionally, Medicare pays 80 percent of the cost for diabetes monitoring supplies including glucose testing monitors, blood glucose test strips, lancet devices and lancets, glucose control solutions, therapeutic shoes for people with diabetes, ... Retrieve Content

Hhs Diabetes Photos

Diagnosis And Treatment Of diabetic Ketoacidosis And The ...
Review Synthèse D iabetic ketoacidosis (DKA) and the hyperglycemic hyperosmolar state (HHS) appear as 2 extremes in the spectrum of diabetic decompensation.1 They ... View Doc

Hhs Diabetes Images

DIABETIC KETOACIDOSIS AND HYPEROSMOLAR ... - Idf.org
DIABETIC KETOACIDOSIS ANDHYPEROSMOLAR HYPERGLYCAEMIC STATE. Diabetic ketoacidosis (DKA) and hyperosmolar hyperglycaemic state (HHS) are two acute complications of diabetes. ... Document Viewer

Hhs Diabetes

DKA & HYPERGLYCEMIC HYPEROSMOLAR STATE (HHS) Pathogenesis ...
DKA & HHS 1 DKA & HYPERGLYCEMIC HYPEROSMOLAR STATE (HHS) D. Franzon, MD Pathogenesis: Physiology • Insulin deficiency states, such as diabetes, effect end organ metabolic responses, which in turn increases serum glucose levels. ... Retrieve Full Source

Hhs Diabetes Photos

HHS/NDEP Diabetes Prevention Campaign
HHS’s National Diabetes Education Program (NDEP) is sponsored by the National Institutes of Health and the Centers for Disease Control and Prevention with more than 200 public and private sector partners who work at the national, state, and local level. ... Read More

Hhs Diabetes Photos

Management Of HHS - ABCD - Homepage
The management of the hyperosmolar hyperglycaemic state (HHS) in adults with diabetes Joint British Diabetes Societies Inpatient Care Group August 2012 ... Fetch Here

Photos of Hhs Diabetes

Diabetes Report Card 2012 - Centers For Disease Control And ...
Of type 2 diabetes cases is associated with increases in obesity, decreases in leisure-time physical activity, and the Efforts to address diabetes across HHS will improve care for people living with diabetes today and help prevent the onset of diabetes in more ... Doc Retrieval

Pictures of Hhs Diabetes

HHS - Wikipedia, The Free Encyclopedia
The initials HHS may refer to: Government. United States Department of Health and Human Services; Medicine. Hyperglycemic hyperosmolar state, a complication of diabetes ... Read Article

Hhs Diabetes

Hyperosmolar Hyperglycemic State - Wikipedia, The Free ...
Hyperosmolar hyperglycemic state (HHS) is a complication of diabetes mellitus (predominantly type 2) in which high blood sugars cause severe dehydration, increases in osmolarity (relative concentration of solute) and a high risk of complications, coma and death. ... Read Article

Hhs Diabetes Images

Canadian Diabetes Association Clinical Practice ...
Canadian Diabetes Association Clinical Practice GuidelinesHyperglycemic Emergencies in Adults. Chapter 15. Jeannette Goguen, Jeremy Gilbert. PREVENTION of DKA / HHS. Type 1 diabetes. Education around sick day management . Continuation of insulin even when not eating. ... Fetch Full Source

Hhs Diabetes Photos

Thanksgiving Is Family Health History Day
Health care professionals have known for a long time that common diseases, such as heart disease, cancer, and diabetes, and rare diseases like hemophilia, cystic fibrosis, and sickle cell anemia, can run in families. To help focus attention on the importance of family history, the Surgeon General, in cooperation with other agencies with the U.S. Department of Health and Human Services, has ... Read News

Images of Hhs Diabetes

Management Of Diabetic Ketoacidosis And Hyperosmolar ...
Diabetes management plan that includes patient self-care. Early identification of precipitating signs and symptoms and prompt, DKA and HHS are life-threatening emergencies.6,7 The American Diabetes Association (ADA) recommends that ... Document Retrieval

Adverse Event Reporting (AER) - About.com Money
Adverse Event Reporting (AER) By Kathlyn Stone. Pharma Expert Share Pin Tweet Submit Stumble Post Share Sign Up for our Free Newsletters Diabetes Drug Approval Process. FDA Approval. Money Slideshows How Long Will Your Money Last in Retirement? ... Read Article

Hhs Diabetes Photos

Management Of Type 2 Diabetes - Cms.gov
Management of Type 2 Diabetes A 52-year-old man has type 2 diabetes. His diabetes is well-controlled with metformin (500 mg) twice daily and long-acting insulin (20 units), Diabetes Narrative Author: HHS Keywords: transparency, Diabetes ... Fetch Document

Photos of Hhs Diabetes

Lewis - Diabetes Acute Complications2014
1 Acute Complications of Diabetes: DKA, HHS, & Hypoglycemia Diabetes Strategies for the 21st Century January 28, 2014 Katherine Lewis, MD, MSCR ... View Full Source

Tips To Reduce Small Business Health Insurance Costs For ...
Small business health insurance may take a huge chunk out of your revenue, has instituted a comprehensive wellness program that includes disease management for afflictions such as asthma and diabetes, according to the HHS report. 2. ... Read Article

No comments:

Post a Comment